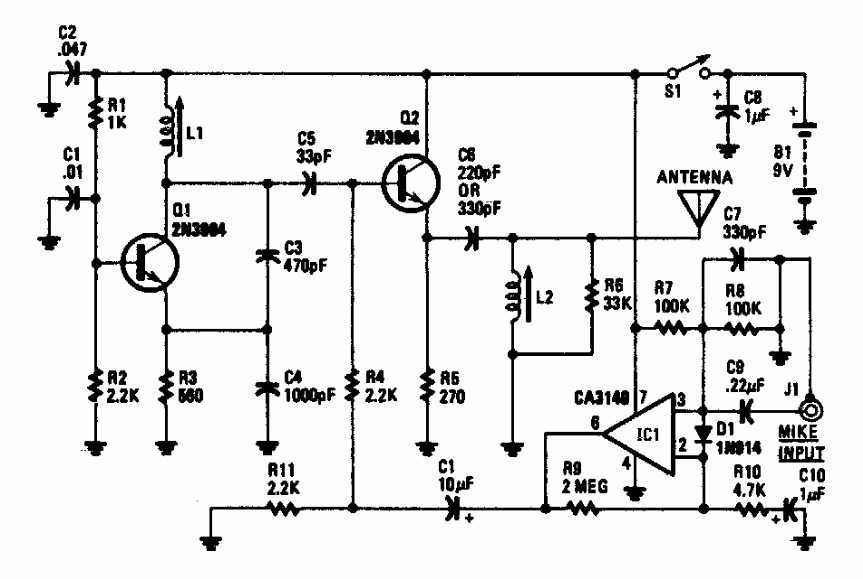
This small AM transmitter was found in American documentation from the 1980s. Transistor support equivalents, as does the operational amplifier. The circuit operates between 800 kHz and 1600 kHz. L1 can have 80 to 100 turns of wire 26 or 28 in a ferrite rod.




