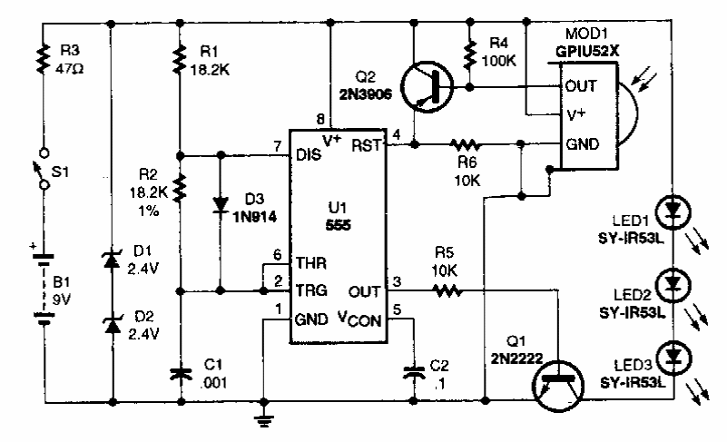
This circuit is from a Popular Electronics from the 90s, consisting of a repeater relay for remote control of TV, which today can be done by Wi-Fi or other simpler resources.
The circuit we present was found in an English magazine from 1980, but it can be easily assembled, as...
This simple circuit was suggested by the Electronics Handbook Volume XIII 1993. LED D1 emits light for...
Using an RCA integrated circuit, this instrumentation amplifier was found in a November 1970 Radio...