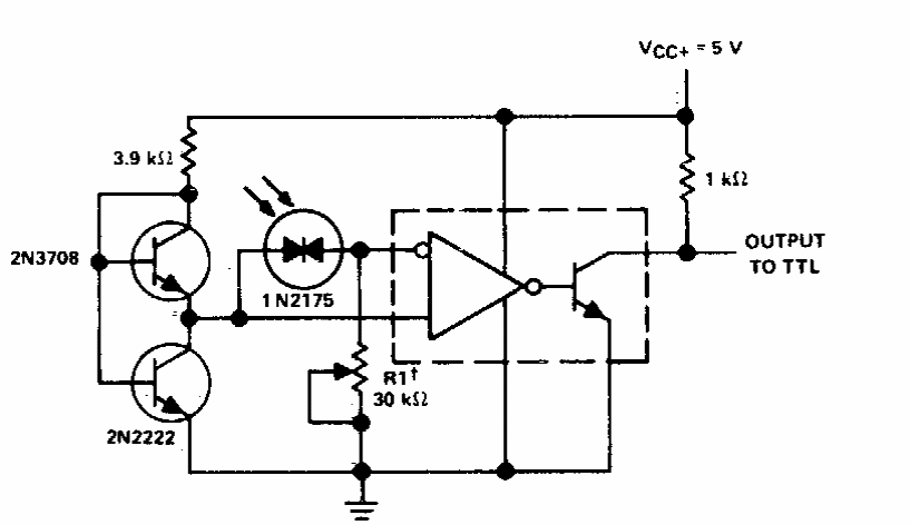
This high-precision circuit was found in documentation from the 1990s. The integrated circuit is an LM111 or another in the series. The circuit has TTL output and can function as a shield.
The purpose of this interesting circuit found in a 1977 documentation is to complete the last...
This circuit allows to drive a triac with high power AC load from a CMOS output or directly from a...
This circuit was obtained in a documentation from the 80's. However, using TTL it is still modern,...