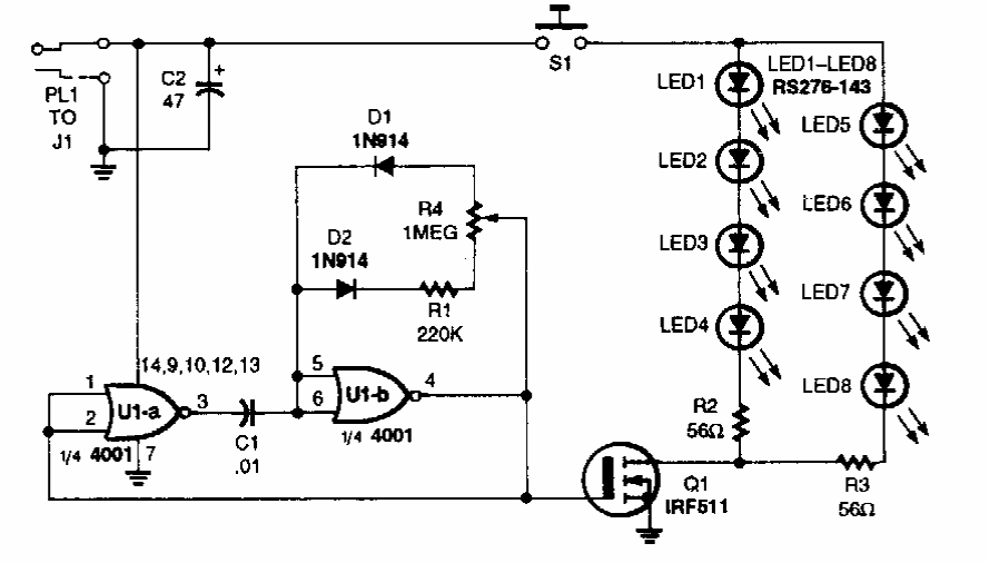
This circuit was taken from a Popular Electronics from the 90's. The power step can be changed to operate with the most powerful LEDs available today.
This high frequency pulse generator was found in an old American documentation. The circuit makes use...
This small 1 W amplifier uses a Motorola integrated circuit from the 1970s. The integrated circuit...
We found this circuit in a 1966 RCA manual. The integrated circuit is unusual, and the Triac must...