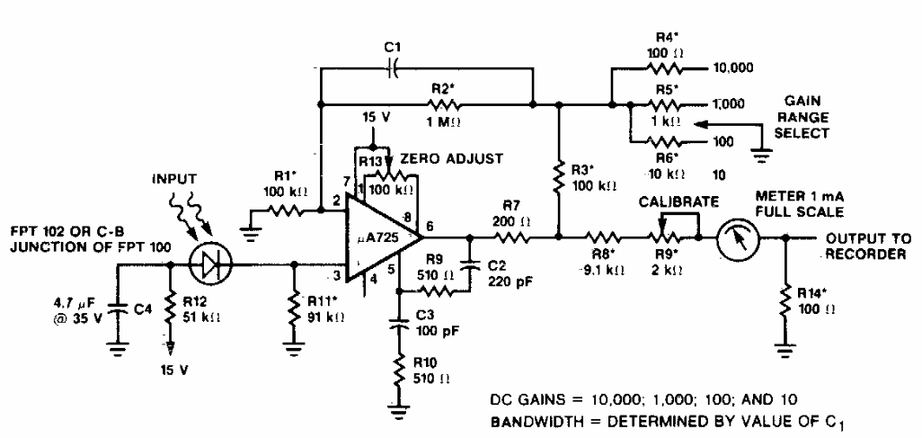
This high-gain circuit was found in American documentation from the 1990s. The operational amplifier supports a modern equivalent.
This configuration for switching signals uses only common general-purpose diodes such as 1N4148. The...
This digital electronic game circuit was found in a 1982 publication. It randomly draws the...
This version works in the opposite way to the previous one, activating when the light falls on the...