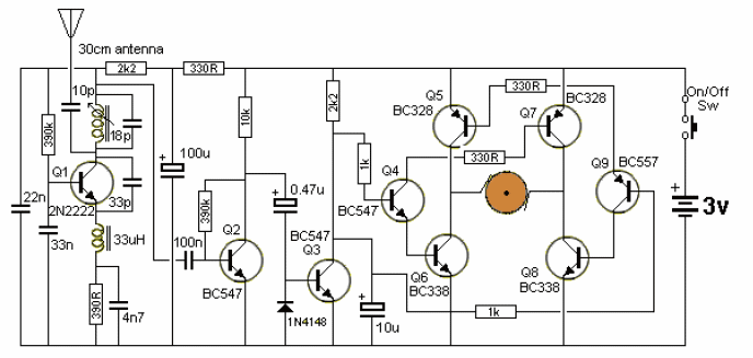
This circuit can be used with the 27 MHz transmitter from the previous circuit in a remote-control system for a small motor. The 16pF capacitor can be replaced with a trimmer to facilitate tuning. The range is a few tens of meters.
This circuit can be used with the 27 MHz transmitter from the previous circuit in a remote-control system for a small motor. The 16pF capacitor can be replaced with a trimmer to facilitate tuning. The range is a few tens of meters.