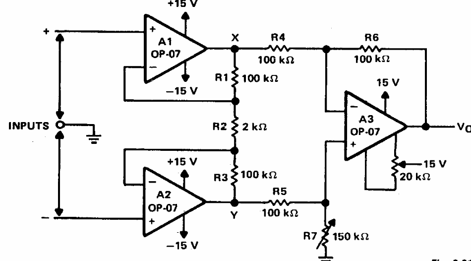
This circuit is from Texas Instruments documentation from the 1980s. The operatinal ones are from the era and the power supply must be symmetrical.
This configuration for switching signals uses only common general-purpose diodes such as 1N4148. The...
This digital electronic game circuit was found in a 1982 publication. It randomly draws the...
This version works in the opposite way to the previous one, activating when the light falls on the...