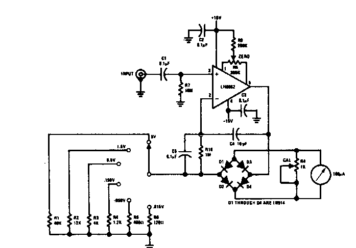
We found this circuit in an old publication. The components used are rare today. Accuracy depends on the resistors in the input selection network. The circuit operates from 10 to 500 kHz.
This circuit was obtained from a 1962 magazine. It can still be mounted to be powered from 6 V...
This electronic level or plumb indicator has two mercury switches as sensors. The indication is...
This inverting amplifier has a transistor output stage that can increase its current capacity. Higher...