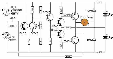
Here is a very simple robot circuit that follows the line driven by a small 3 V sevomotor that determines the direction to follow by reversing the motor that controls it. The circuit is from old American documentation, but the components are current. The sensors are LDRs.




