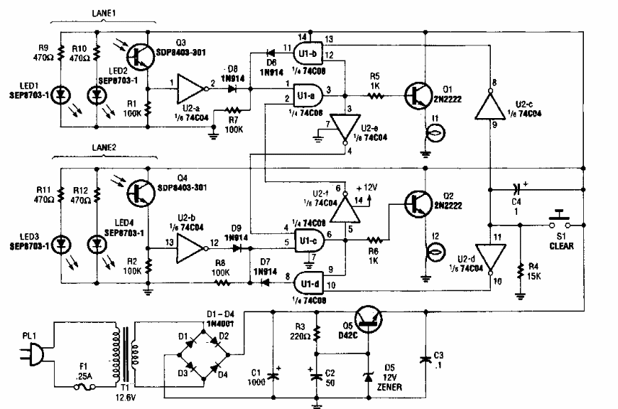
The purpose of this circuit is to indicate which of the two cars crosses the finish line first on a slot car lane. The circuit is from an 80's Popular Electronics.
This shield circuit allows recording of the signal from a serial output on a cassette recorder, with...
This circuit was found in a 90s Electronics Now. The maximum current is 1.5 A, given by the...
This is an old circuit, from 1997, when cathode ray kinescopes were still used in televisions. This...