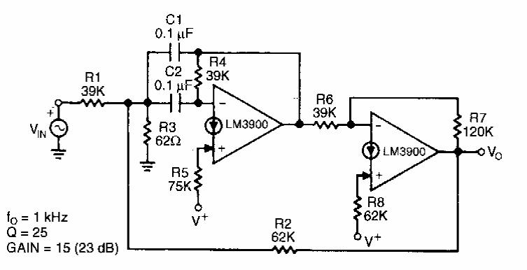
This circuit makes use of two transconductance operators. We found it in National Semiconductor documentation from the 1980s.
This circuit was found in an English operational documentation from 1970. The circuit can be...
This circuit is from a 1974 publication. It generates a pulse with several sinusoidal cycles from...
This solar cell driven circuit makes 4 LEDs run at a speed given by capacitor C2. The circuit is...