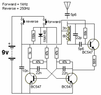
This two-channel transmitter for the 27 MHz band was found in a recent English publication. The circuit operates in two-tone modulation in the 27 MHz band. The range depends on the receiver. Modulation is done at two frequencies indicated in the diagram.




