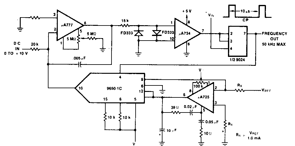
This circuit was found in documentation from the 90s. The components used are not common today. The circuit can be adapted to employ modern equivalent components.
This circuit is from a 1967 RCA documentation. Components can be replaced with modern equivalents. The...
This circuit was obtained in a 1974 Motorola timers publication. Transistors allow equivalents, the 2N2646...
We found this good power amplifier with the LM12 integrated circuit in the March 1989 issue of...