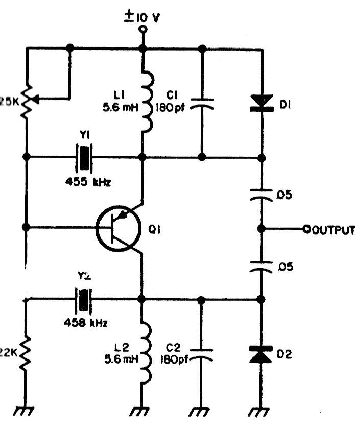
This interesting circuit found in an American documentation from the 70's generates signals of different frequencies that are switched by the simple inversion of the polarity of the supply. This is done by the diodes. Capacitors must be ceramic, and the transistor can be 2N2222 or 2N2218.




