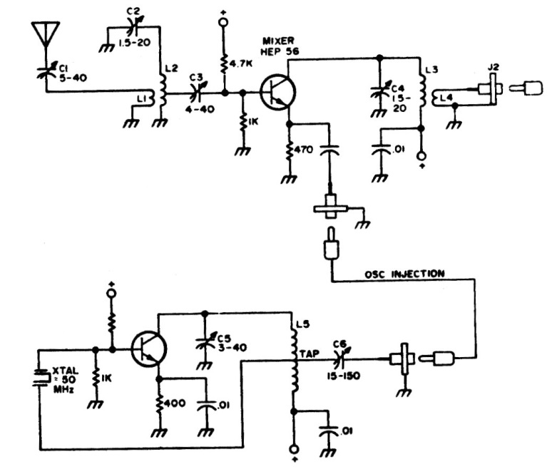
This circuit was found in American documentation from the 1980s. Its purpose is to use a 170 MHz communications receiver to receive signals in the 220 MHz band. The transistors used are high frequency RF (VHF) types.
This circuit was found in American documentation from the 1980s. Its purpose is to use a 170 MHz communications receiver to receive signals in the 220 MHz band. The transistors used are high frequency RF (VHF) types.