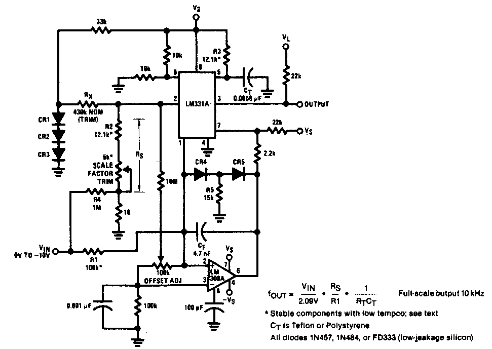
We found this circuit in an old American documentation. Accuracy has 0.02% error and 0.003% non-linearity over a wide temperature range. The circuit makes use of unusual components today.
We found this circuit in an old American documentation. Accuracy has 0.02% error and 0.003% non-linearity over a wide temperature range. The circuit makes use of unusual components today.