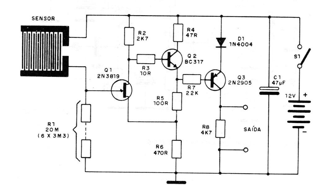
This JFET sensor was found in a 1989 publication. Virtually any FET like the BF245 can be used and the power supply must be isolated, preferably battery or batteries. The touch sensor can be made with a printed circuit board.
This JFET sensor was found in a 1989 publication. Virtually any FET like the BF245 can be used and the power supply must be isolated, preferably battery or batteries. The touch sensor can be made with a printed circuit board.