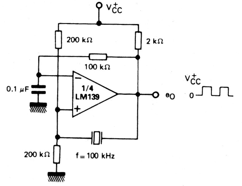
The maximum frequency of this oscillator depends on the voltage comparator used. For common types, the limit is around 100 kHz. The power supply also depends on the operational. With 5 V, the circuit can act as a shield providing a good reference for a microcontroller.




