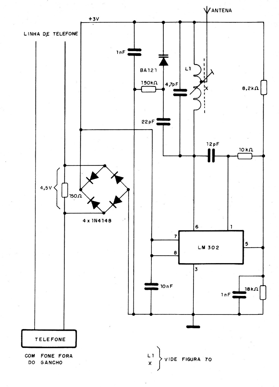
The integrated circuit used in this 90's circuit is not very common today. An equivalent transistor transmitter step can be used, as shown in other circuits on this site. The circuit has a coil of 3 + 2 turns of wire 30 or 32 in a 0.5 cm core for L1. L2 consists of 2 turns over L1.




