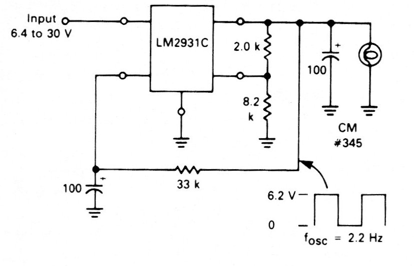
This circuit uses the LM2931 which is not a common component today. What it does is to activate a lamp causing it to blink at a frequency determined by the capacitor.
.
Using a 4046 PLL we found this circuit in the December 1989 issue of Radio Electronics magazine. The...
This bipolar reference of temperature compensated voltage was found in an old documentation on...
This circuit is from an 80's component manual. However, the circuit may be of a modern equivalent...