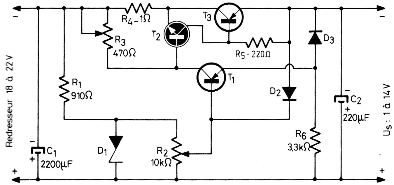
This circuit can be used on a 0 to 14 V source with a current of 1 A. The PNP power transistor can be the TIP32 and T2 can be a BD135. Transistor T3 can be a BC558. The circuit is from an old European publication and the zener diode is 15 V.
This circuit can be used on a 0 to 14 V source with a current of 1 A. The PNP power transistor can be the TIP32 and T2 can be a BD135. Transistor T3 can be a BC558. The circuit is from an old European publication and the zener diode is 15 V.