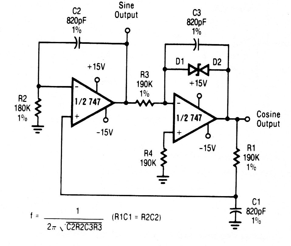
The oscillator shown in the figure has the formulas next to the diagram for calculating the components. The operational used is a predecessor of the 741 and the configuration can be elaborated with more modern operational ones.
The oscillator shown in the figure has the formulas next to the diagram for calculating the components. The operational used is a predecessor of the 741 and the configuration can be elaborated with more modern operational ones.