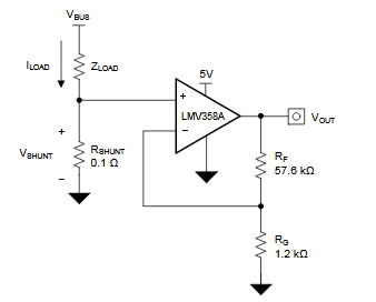
This application circuit for the Texas Instruments LMV358A was obtained from the component's own manual. The LMV358 consists of a low voltage operational amplifier.

This application circuit for the Texas Instruments LMV358A was obtained from the component's own manual. The LMV358 consists of a low voltage operational amplifier.
