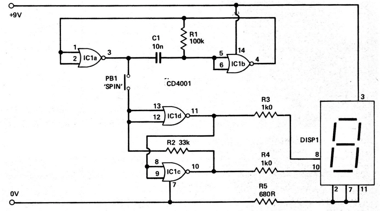
This simple CMOS digital game was found in an English publication in 1992. The circuit uses a 7-segment display to indicate the results. Power is supplied with a 9 V battery, but the circuit will also work with 4 batteries or between 6 and 9 V.
This simple CMOS digital game was found in an English publication in 1992. The circuit uses a 7-segment display to indicate the results. Power is supplied with a 9 V battery, but the circuit will also work with 4 batteries or between 6 and 9 V.