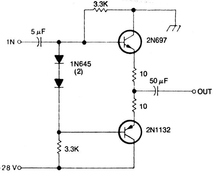
This different configuration of a 12 dB gain preamp was obtained in an American documentation from the 1970s. Modern equivalent transistors can be used, and the diodes are for general use. The 28 V power supply is justified using airplanes at the time.




