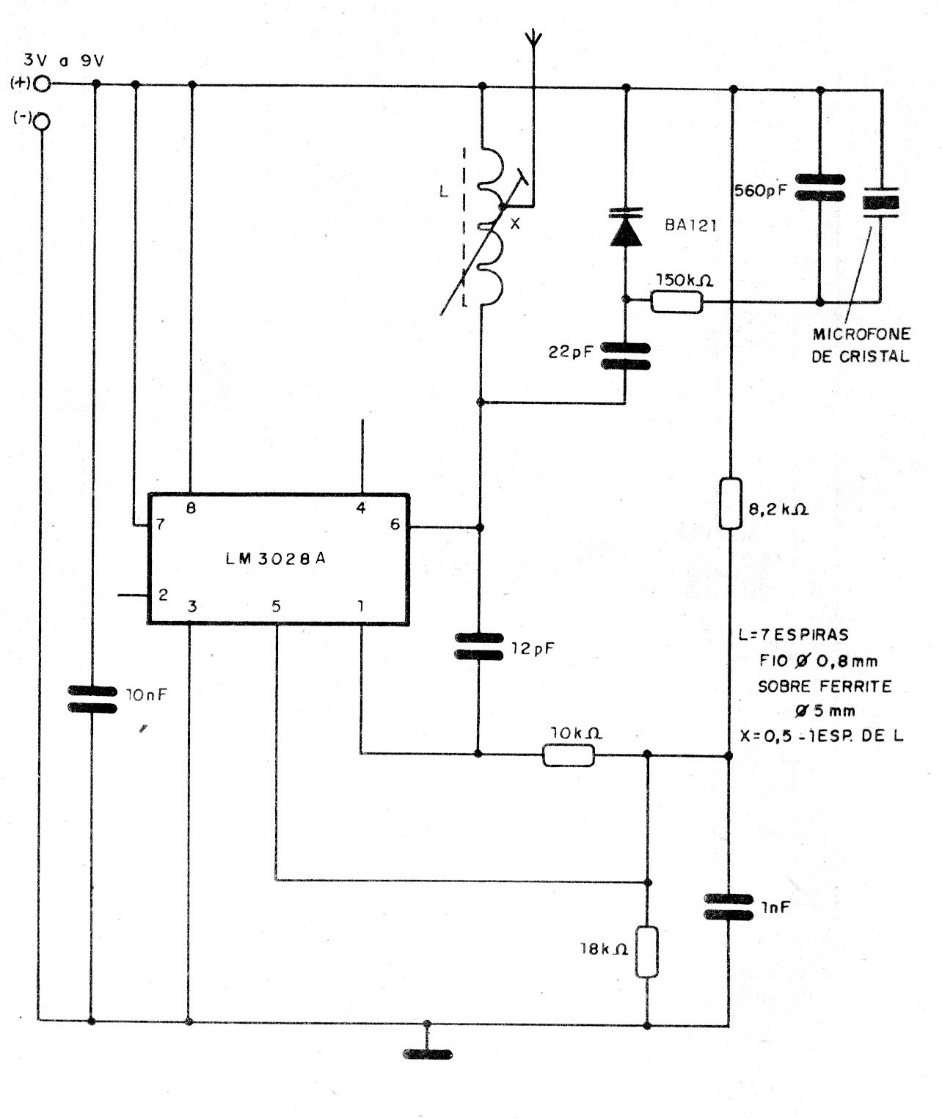
This listening transmitter uses an integrated circuit that is uncommon today. The circuit was obtained in a documentation of the 90's and the details of the coils, which allow to evaluate the frequency are given next to the diagram.
This listening transmitter uses an integrated circuit that is uncommon today. The circuit was obtained in a documentation of the 90's and the details of the coils, which allow to evaluate the frequency are given next to the diagram.