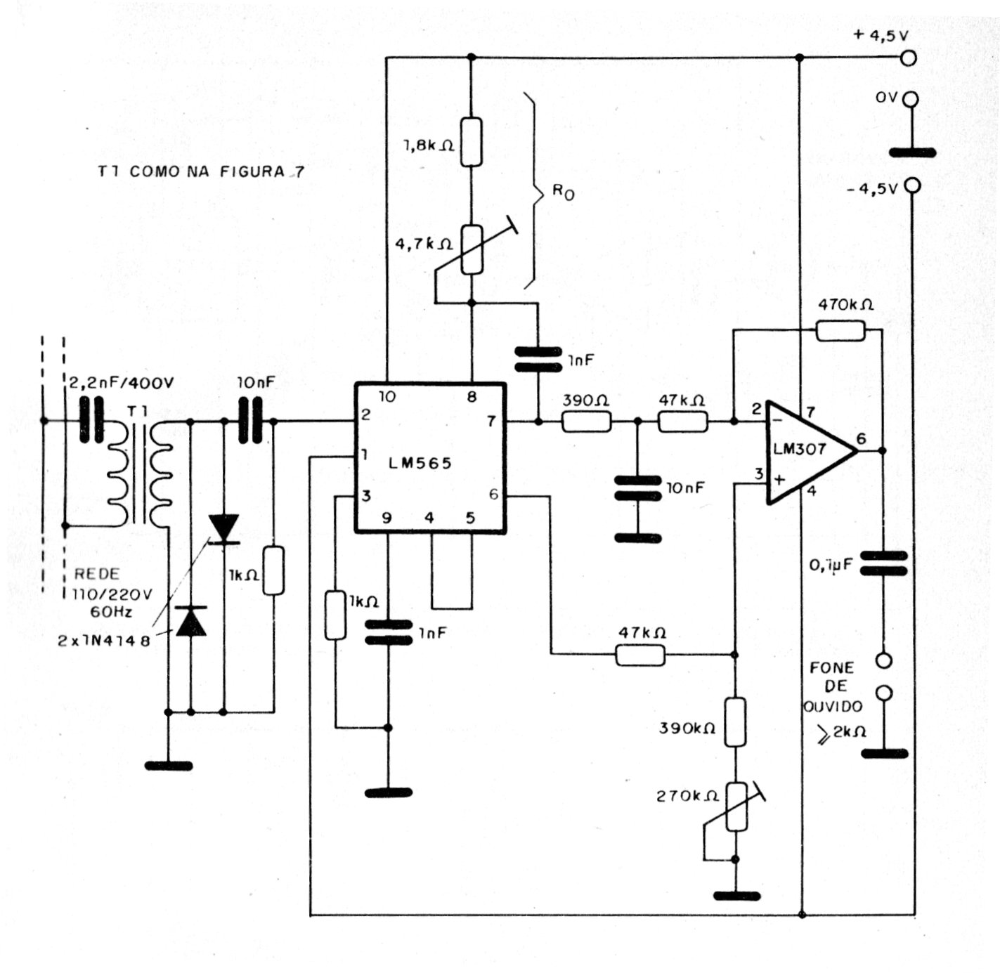
This is the receiver for wiretapping via the network shown in CB326E. The circuit also uses unusual components today, but it can be adapted to operate with modern components. The receiving frequency is 100 kHz.
This is the receiver for wiretapping via the network shown in CB326E. The circuit also uses unusual components today, but it can be adapted to operate with modern components. The receiving frequency is 100 kHz.