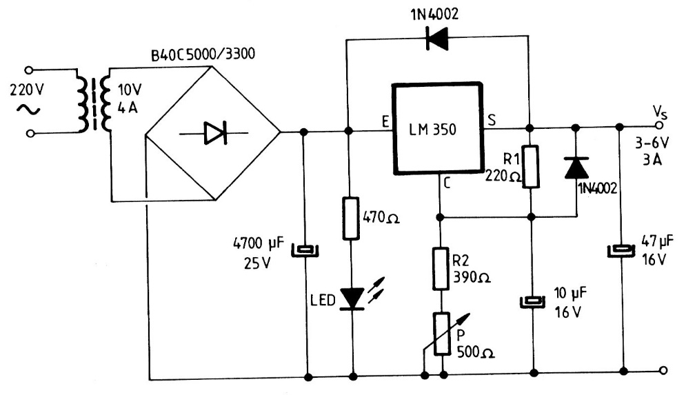
This 3 A adjustable source uses the LM350 integrated circuit, which must have a good heat radiator. The circuit is from 80s documentation and has been explored in other versions on this site.
This circuit produces a square wave signal with the frequency determinated by R1 and C1. The upper limit...
The FET can be a BF245, and the other transistors can be the BC548 and BC558 in this simple AM...
In this circuit, from a 1977 publication, we have the traditional version of a filter tuned to 1...