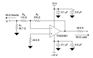
It is a circuit with the same characteristics as the previous one with the difference that it inverts the signal phase. The circuit is from the component's own datasheet and the power supply must be symmetrical from 14 to 32 V.

It is a circuit with the same characteristics as the previous one with the difference that it inverts the signal phase. The circuit is from the component's own datasheet and the power supply must be symmetrical from 14 to 32 V.
