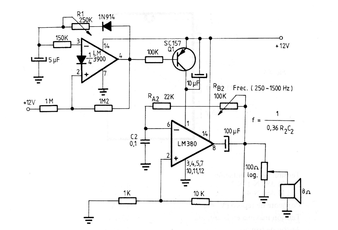
This circuit is from a manual of the LM380 of the 70s. The integrated circuit is not very common, and care must be taken with the suffix that indicates different pinouts for the same enclosure. The circuit has pitch and interval adjustment and must be powered with 12 V. The output power is just over 2 W.




