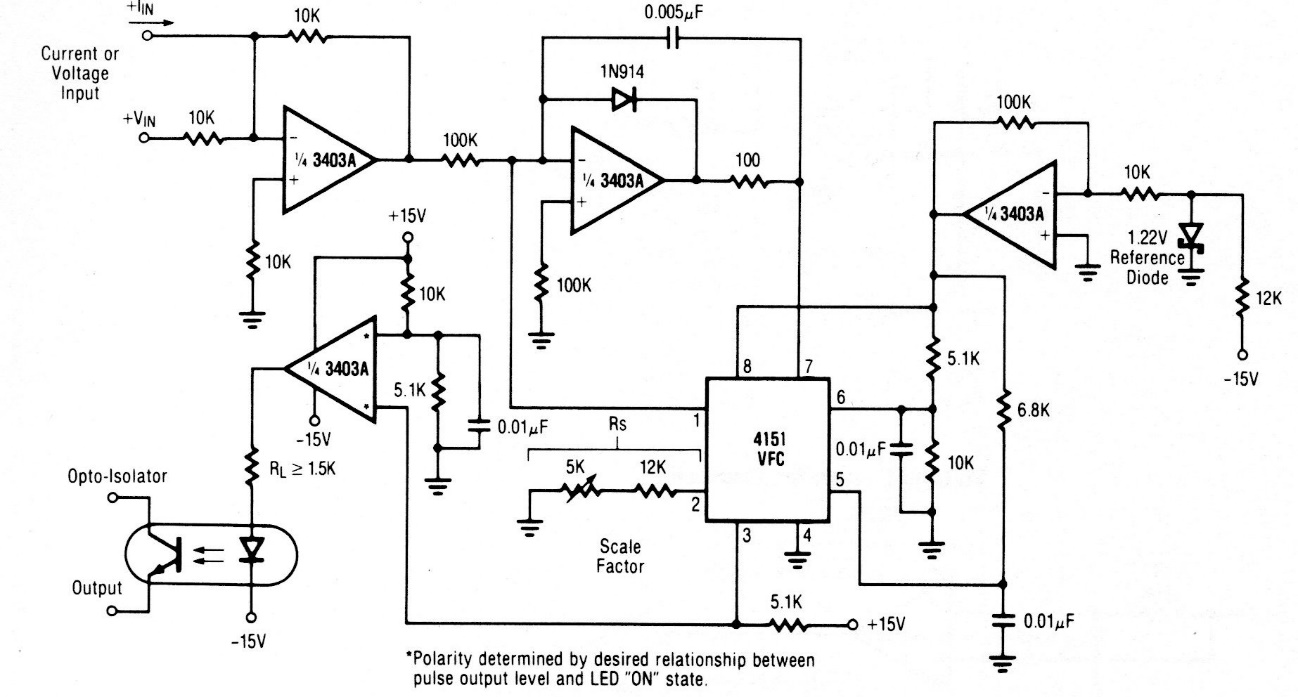
We found this circuit in a Motorola manual. The circuit employs operationals that are uncommon today but can be implemented with equivalents. By using an optical coupler at the input, it can be used as a shield.
We found this circuit in a Motorola manual. The circuit employs operationals that are uncommon today but can be implemented with equivalents. By using an optical coupler at the input, it can be used as a shield.