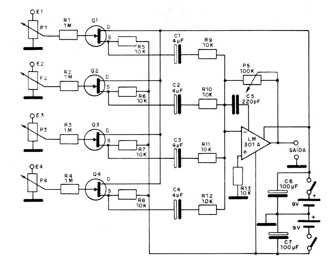
This mixer or audio mixer uses common FETs that can be the BF245 or MPF102 and an operational amplifier that supports equivalent. The circuit requires symmetrical power, and the signal input and output cables must be shielded. The drained current is very small.




