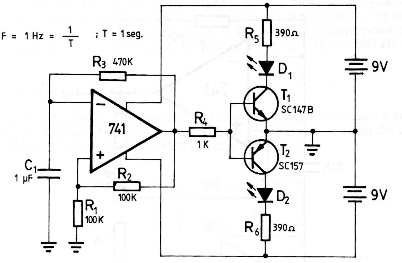
We found this simple operating tester 741 in a European publication in 1991. The circuit alternately flashes two LEDs at a frequency of 1 Hz if the operating system is in good condition. The circuit can be implemented in a contact matrix and the transistors can be BC548 and BC558.




