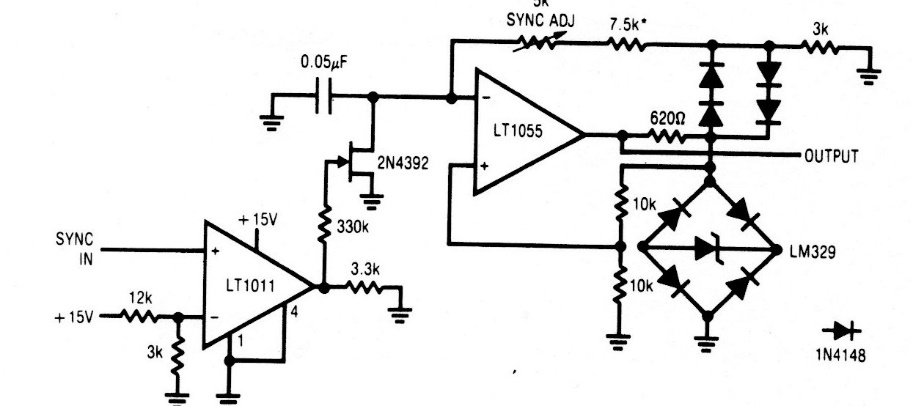
This circuit, from a documentation of the 90s, uses unusual operations today, but the configuration can be redesigned to use modern components. The operational amplifier is double, and the diodes are for general-purpose.
This circuit, from a documentation of the 90s, uses unusual operations today, but the configuration can be redesigned to use modern components. The operational amplifier is double, and the diodes are for general-purpose.