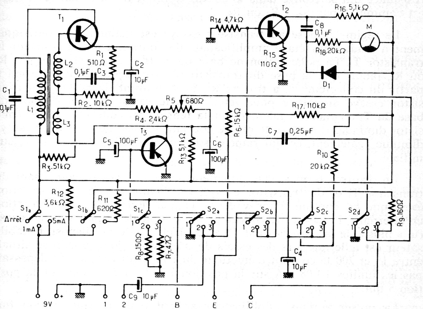
This sophisticated dynamic transistor tester was found in French documentation from 1981 but can still be easily assembled by the components it uses. The indicator can be replaced by the current scale of an ordinary multimeter. The circuit works with constant collector current in the tests.




