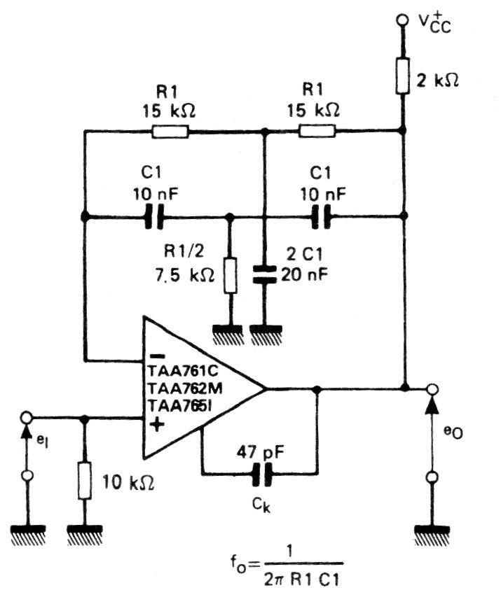
We found this circuit in an old documentation. The operational amplifier used is uncommon today, but the circuit can operate with modern equivalents. The source is symmetrical, and the double T determines the operating frequency range.
We found this circuit in an old documentation. The operational amplifier used is uncommon today, but the circuit can operate with modern equivalents. The source is symmetrical, and the double T determines the operating frequency range.