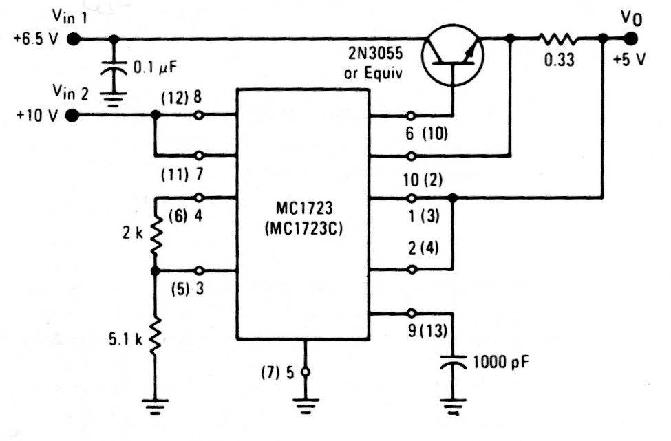
We found this circuit in the Motorola manual of the component itself. The transistor can be the TIP31 mounted on a good value heatsink.
Found in an article in the August 1971 Radio Electronics magazine, this circuit supports sensitive...
July 2017 - Mouser Electronics announced the availability of Littelfuse's GEN2 series Schottky...
This circuit is from Radio Electronics from April 1977. The circuit is for analog lines using...