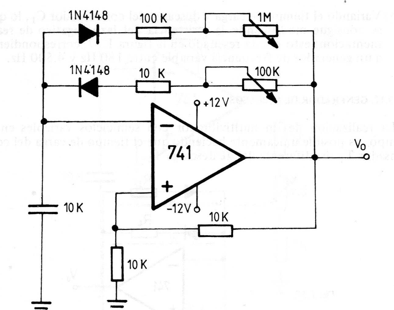
This circuit can generate pulses whose width is controlled in the 100k potentiometer and the interval controlled in the 1 M potentiometer. The frequency and other characteristics are given by the 10n capacitor (10k in the diagram). The circuit requires a symmetrical source, having been found in an old Spanish documentation.




