)
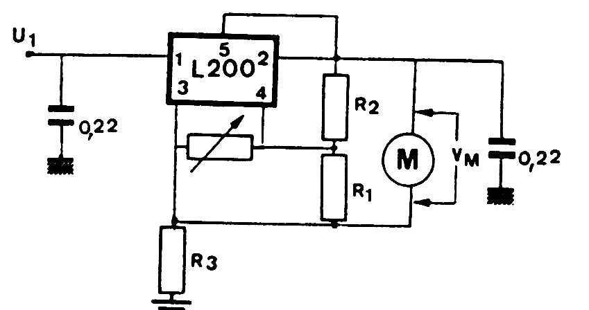
The integrated circuit used in this control is uncommon today and the maximum current obtained allows control of motors up to 30 W. The resistors R1 and R1 determine the current adjusted by the 10k potentiometer. The circuit is from an 80's documentation.




