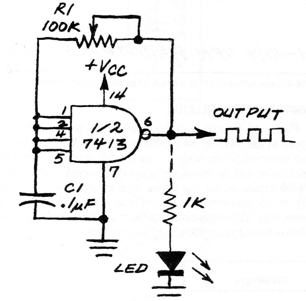
In the figure we have the way to use a TTL 7413 port as a low frequency oscillator making an LED flash. The circuit is from old American documentation and must be powered by a 5 V source. R1 adjusts the frequency.
In the figure we have the way to use a TTL 7413 port as a low frequency oscillator making an LED flash. The circuit is from old American documentation and must be powered by a 5 V source. R1 adjusts the frequency.