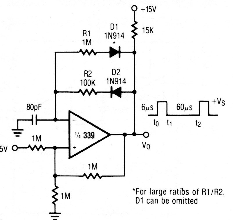
This circuit generates pulses of 10% active cycle, which can be changed by changing the value ratio between R1 and R2. The circuit has the basic frequency determined by the capacitor and applies to other comparators in the same series.
This circuit generates pulses of 10% active cycle, which can be changed by changing the value ratio between R1 and R2. The circuit has the basic frequency determined by the capacitor and applies to other comparators in the same series.