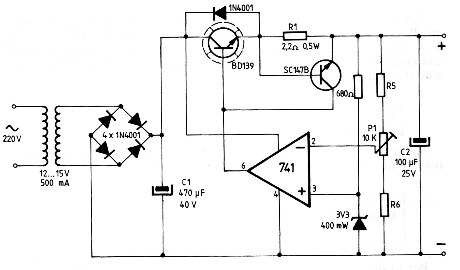
We found this power supply for voltages up to 15 V using a 741 operational as a regulator in a European documentation from 1991. The power transistor admits equivalents and must be mounted in a heatsink. The general-purpose transistor can be the BC547.




