This circuit uses an unusual sensor nowadays, but the configuration can be adapted to more modern types, as well as the operational amplifier. The circuit is from an 80's documentation.
In the figure we show our first circuit that consists of a simple touch switch capable of driving a...
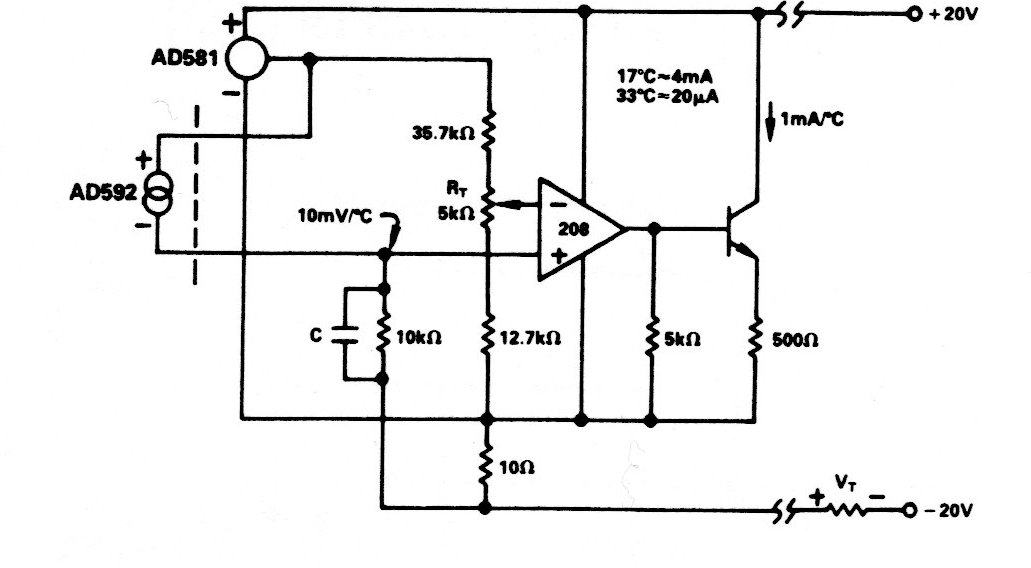
This circuit was found in an 80's Electronic Engineering. The power supply must be symmetrical. The...
This metal detector was found in a French magazine Radio Plans from 1977. The phone can be a...