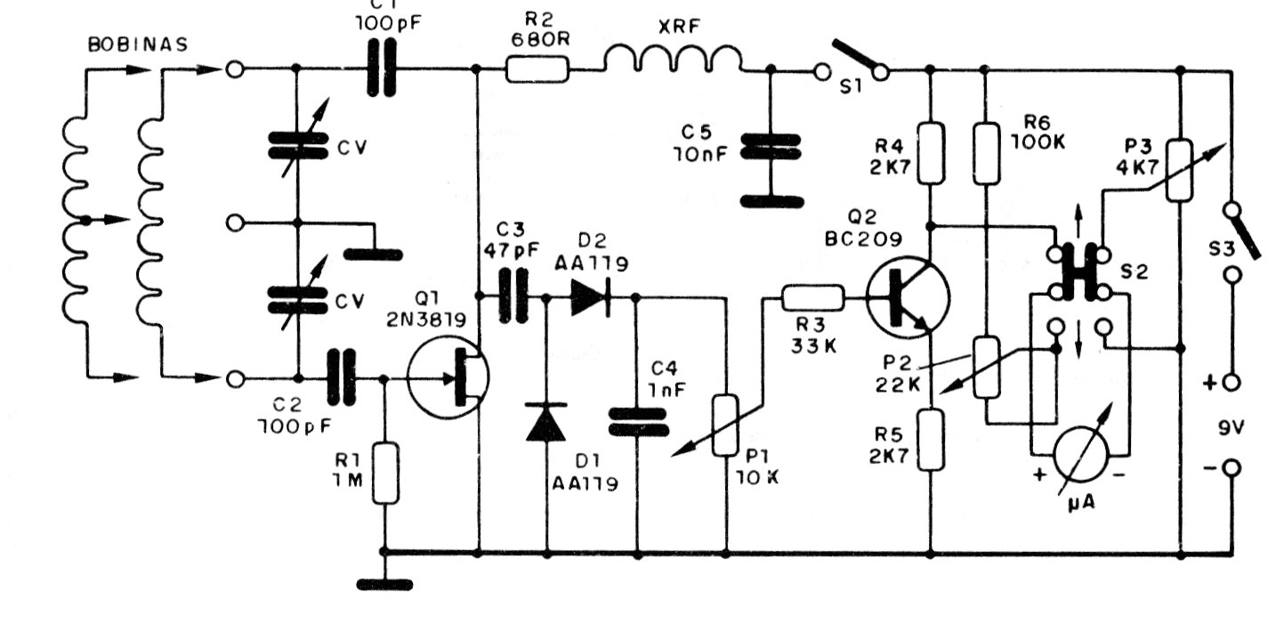
This grid-dip meter or resonance meter was obtained in a 1989 documentation, but its circuit is current, and an equivalent FET can be used. The coils are wound according to the frequency ranges that must be analyzed with the circuit. The indicator instrument can be replaced by the low current scale of a standard multimeter.




