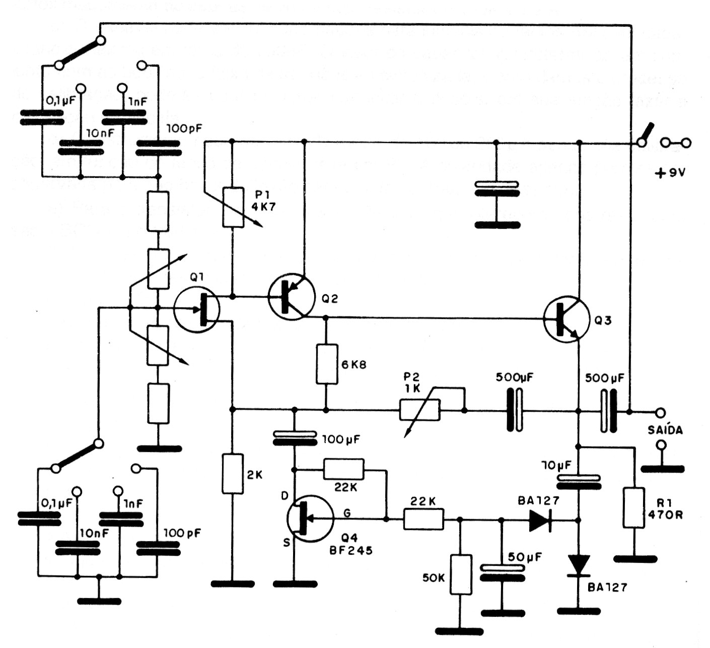
This circuit is indicated for audio tests, the tracks being selected by the capacitors. The unmarked resistors are 10 k and the potentiometer is double 100 k. The FET can be BF 245 or equivalent. The circuit is from 1989 documentation.
This circuit is indicated for audio tests, the tracks being selected by the capacitors. The unmarked resistors are 10 k and the potentiometer is double 100 k. The FET can be BF 245 or equivalent. The circuit is from 1989 documentation.