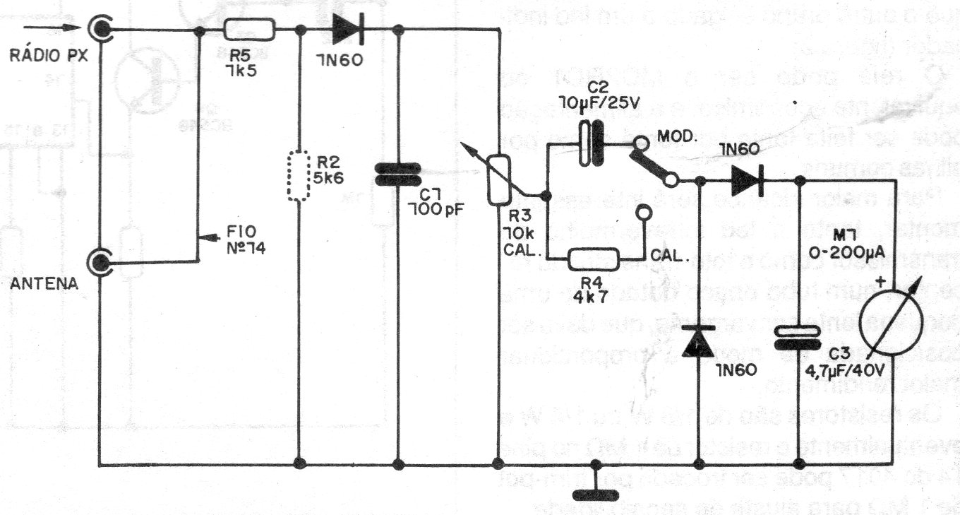
This circuit measures the modulation of a 11-meter transmitter, having been found in a 1989 documentation. The circuit is powered by the signal itself, requiring no source. The indicator is a 200 uA microammeter of the type found as VU in old amplifiers.




