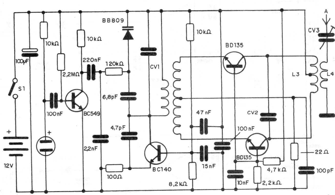
This FM transmitter has a high power thanks to a push-pull amplifier stage at the output. The coil L1 consists of 4 coils of wire 26 and L2 interwoven with 3 + 3 coils, all in a 1 cm diameter tube without a core with 22 or 24 coils. L3 is equal to L2 and L4 has 3 coils of the same wire over L3, also in a 1 cm tube. The 12 V supply must come from a battery or source with excellent filtration.




