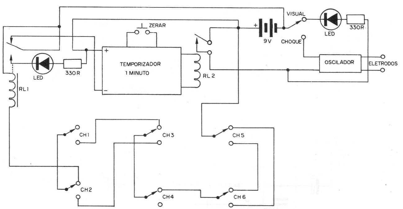
With this name we already published an interesting game. For readers who do not know, this game consists of the following: the player has to find the combination of keys that disarms the circuit timer, that is, it prevents the "bomb explosion", which will be indicated by the green LED lighting. If he cannot find this combination of disarming, we have 2 possibilities: either turn on the red LED, giving the visual indication, or else a shock oscillator (nerve exciter) is activated "punishing" the player. The timer, which can be of any type, determines the time that the player has to find the trip combination, which in this case is given by: CH5 up - CH6 down - CH4 up - CH3 up - CH1 down and CH2 upwards. The simplified circuit is given in the figure.




