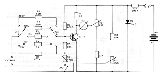
This circuit was obtained in a 1983 publication. It is a 1-transistor voltmeter, capable of measuring continuous voltages in 5 scales with backgrounds from 2.5 V to 250 V. The most critical point of this circuit is the part of input, where precision resistors should be used. The accuracy of these resistors will depend on the accuracy of the instrument. Note that the input resistance of this instrument is quite high, which guarantees a sensitivity of the order of 150,000 ohms per volt or more. The instrument has two adjustments made in R8 and R10. R8 is the adjustment of the transistor operating point, while R10 is the zero or null adjustment of the instrument scale. A 1 mA full-scale mobile coil instrument is used, and the power is supplied with a voltage of 9 V. The author used the BC177 transistor in the original design, but PNP equivalents, such as BC307 and BC557, can be perfectly used. Dz is a 6.2 V x 400 mW zener diode.




