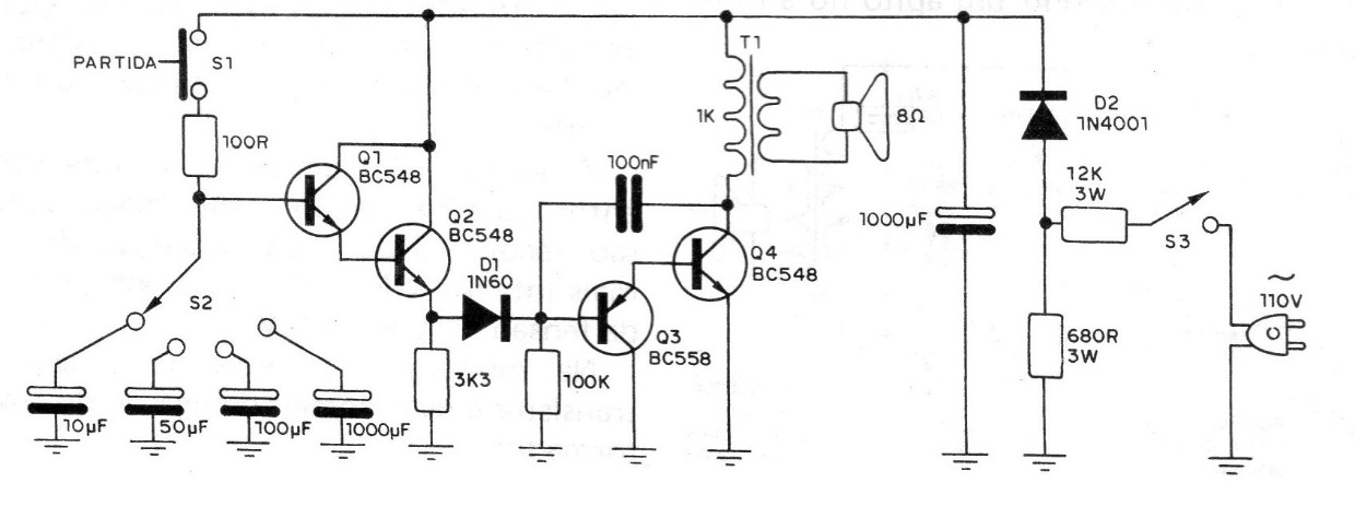
Waking up to a loud and clear sound from an audio oscillator, after up to 5 hours of sleep, or even remembering to remove from the logo something you are cooking or your printed circuit board from the perchloride bath, is what makes us happy. the author proposes with this project. It is an audio oscillator with two transistors, which is controlled by a time circuit formed by two more transistors. The time circuit consists of a very high input impedance Darlington stage, which is connected to a capacitive discharge circuit. This discharge circuit determines the operating time of the device. As we can see, there is a selector switch that allows you to choose the capacitor that is connected to the time circuit, so that we have the time we want. With capacitors of 10 uF you can obtain times of the order of 1 minute, while with capacitors of 1000 uF, the time can reach up to 5 hours. Higher capacitor values are compromised by leaks.




